?
Skip to content
http://timf.net/
Audio DIY Databank
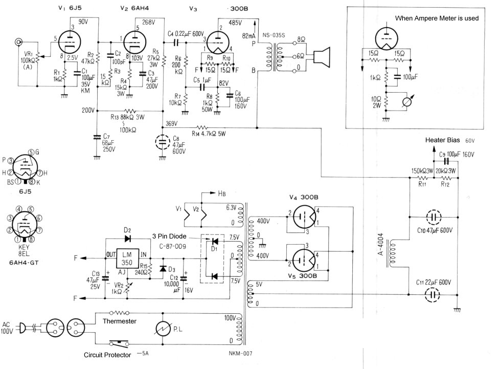
6J5-6AH4-300B - 300B 전원
http://timf.net/AsDb/1994
2002.12.04
19:15:31
3187
6 / 0
Schematics
굉장히 돈많이 들어가는 회로입니다.
초단 드리이브단 모두 3극관이여서 음색이 고울것같은데...
전원부를 수정하여 고려해보려고는 하는데...
돈이 뭔지..
진공관을 지금 만들면 안되나..
이 게시물을
6C4_6AH5_300B.jpg (95.1KB)(0)
목록
Schematics
6080/6AS7G 파라싱글 파워앰프
제가 이번에 만든것입니다. 원회로도는 누구의 설계인지는 알수없습니다, 김계중님의 수정으로 파라싱글로 재탄생한것입니다. 그리고 제가 일부 수정중에 있습니다, 수정이 다되면 상세한 회로를 올려 보도록 하겠습니다.
Schematics
6V6 - 12AX7SRPP Single From Japan
6V6 - 12AX7SRPP Single
Schematics
6V6 -6CG7 RCA Console amp
Modified By Richard Murdey
Schematics
12AX7 - EL34 싱글파워
괜찮아 보입니다.
Schematics
6DJ8 하나로 구성된 18dB/oct XoverNetwork(채널디바이더)
Note that all schematics on these pages are (c) Copyright, 1996-1998, Steve Bench. All rights reserved. You may use or build these FOR YOUR OWN use freely. You may NOT build and/or sell for commercial profit, any of these without a royalty agreement in place with the author. You may place these schematics on your web page if you credit the author. Note that high voltages are present in these circu...
Schematics
6sh7-6as7g Para-single
원회로는 일본의 MJ저널에서 따욌습니다만 출력단과 시정수 일부와 전원부를 재설계하였습니다. 검증된바로는 출력트랜스의 일차 측 임피던스를 1.25k 로 사용하는것이 고음확보와 저음을 손실하지 않는 방법이라고합니다.. 음질은 300B 빰친답니다. 저가로 3극관소리들을래면 이것도 시도해 볼만합니다. 하지만 그래도 한계점은 있겟죠
Schematics
2A3 싱글
프랑스사람이 설계한것이랍니다. 작자는 모르겠고 프랑스쪽 동호인중 어느누군가가...
Schematics
6V6 - 6J7 Single
6V6 - 6J7 Single
Schematics
6L6 pp 오리지날 Heathkit-a9
조근 복잡한듯합니다. 순결(?)하신분들에겐 무리가 뒤따르겠습니다.
Schematics
6080 싱글회로도
6080 실글회로도
Schematics
6V6 - 6SL7GT Single
6V6 - 6SL7GT Single
Schematics
6J5-6AH4-300B - 300B 전원
굉장히 돈많이 들어가는 회로입니다. 초단 드리이브단 모두 3극관이여서 음색이 고울것같은데... 전원부를 수정하여 고려해보려고는 하는데... 돈이 뭔지.. 진공관을 지금 만들면 안되나..
Schematics
C3M-300B - Fabrizio cappelleti
유명한 회로입니다. 그런데 거의 대부분 스캐닝 상태가 않좋아 알아보기가 쉽지 않았는데 깨끗한걸 새로 구하였습니다. Glass Audio 98년 1월호에 게제되었던것이죠
Schematics
6U8 - 300B 반도체 파워
현재 검토 중인 회로입니다. 일본에서 흘러 나온듯하며 원전은 모르겠습니다. 6U8 에따라서 질이 좌우 될것같습니다...
Schematics
RCA 6V6 파워
RCA 6V6 파워
Schematics
EL34 싱글 고정 바이어스
국외의 모사이트 에서 키트로 나오는 제품중 하나입니다.
Schematics
6V6 - 12AX7 Single form Japan
6V6 - 12AX7 Single form Japan
Schematics
6BM8 싱글 - 일본
6BM8 싱글 - 일본
Schematics
EF86-EL34 싱글파워
출력이 약 5~8W 정도 입니다.
Schematics
FENDER "PRINCETON" 앰프
간단하여 만들기가 쉽습니다. 12AX7 초단 , 드라이브, 6v6 출력 5Y3 정류 첨부 1. 은 회로도 첨부 2. 는 실체 배선도
목록
쓰기
첫 페이지
1
2
끝 페이지
제목+내용
제목
내용
댓글
이름
닉네임
태그
검색
취소
메뉴
+
소리마을
+
오디오이야기
오디오자료실
음악이야기.
멈춤의 미학.
골목길모퉁이
낚시이야기
소리마을소개
로그인
아이디 :
비밀번호 :
로그인 유지
회원가입
ID/PW 찾기
인증메일 재발송
2026.
01
1
2
3
4
5
6
7
8
9
10
11
12
13
14
15
16
17
18
19
20
21
22
23
24
25
26
27
28
29
30
31
오늘:
0
어제:
0
전체:
17
유성소리사
신입 회원 소식
뽈라구
게시글 랭킹
뽈라구
102
댓글 랭킹
뽈라구
6
현재 접속자
Powered by
TIMF
.
Language:한국어
English
日本語