Audio DIY Databank


Note that all schematics on these pages are (c) Copyright,
1996-1998, Steve Bench. All rights reserved. You may use or
build these FOR YOUR OWN use freely. You may NOT build and/or sell
for commercial profit, any of these without a royalty agreement
in place with the author.
You may place these schematics on your web page if you credit the
author.
Note that high voltages are present in these circuits. The author
IS NOT RESPONSIBLE for ANY injuries, damages, etc. associated
with construction, or use of these circuits.
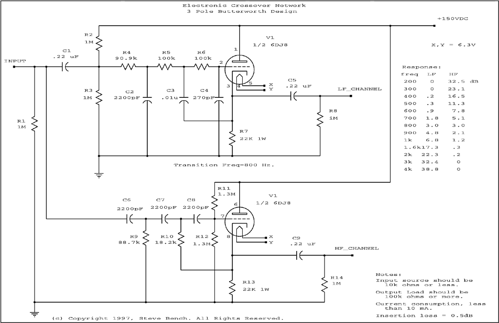
The Tube (valve) crossover shown here is a 3 pole lowpass and
highpass used for a 2 way crossover design. The circuit needs
+150VDC and 6.3V filament power for its operation. A suitable
power supply is shown on these pages as SUPPLY1.GIF.
The circuit is a modification of a unity gain non-inverting
Sallen-Key circuit that provides 18 dB per octave rolloff
characteristics. The center frequency shown on the schematic,
but may be modified to any frequency with suitable scaling.
Some representative value changes are shown in this document.
A 3 way crossover may be implemented by cascading two similar
circuits as:
in---------- xover hp----------------------------high freq amp
lp----xover hp----------------mid freq amp
lp----------------low freq amp
Value changes for other crossover frequencies:
LF Side LF Side HF Side HF Side HF Side LF Side LF Side LF Side HF Side
Freq R4 R5,6 R9 R10 R11,12 C2 C3 C4 C6,7,8
800 90.9k 100k 88.7k 18.2k 1.3M 2200pF 0.01u 270pF 2200pf
80 90.9k 100k 88.7k 18.2k 1.3M 0.022u 0.1u 2700pF 0.022u
85 84.5k 93.1k 82.5k 16.9k 1.2M 0.022u 0.1u 2700pF 0.022u
100 732k 806k 154k 32.4k 2.2M 2200pF 0.01u 270pF 0.01u
125 576k 634k 124k 25.5k 1.8M 2200pF 0.01u 270pF 0.01u
170 422k 464k 154k 33.2k 2.2M 2200pF 0.01u 270pF 5600pF
200 365k 403k 158k 33.2k 2.2M 2200pF 0.01u 270pF 4700pF
400 182k 200k 174k 36.5k 2.7M 2200pF 0.01u 270pF 2200pF
850 84.5k 93.1k 82.5k 16.9k 1.2M 2200pF 0.01u 270pF 2200pF
1000 73.2k 80.6k 154k 32.4k 2.2M 2200pF 0.01u 270pF 220pF
2200 73.2k 80.6k 154k 32.4k 2.2M 1000pF 4700pF 120pF 100pF
3300 73.2k 80.6k 82.5k 16.9k 1.2M 660pf 3000pf 82pF 270pF
4800 73.2k 80.6k 75.0k 16.2k 1.1M 470pF 2200pF 62pF 91pF

